Rebuilding Enterprise Rescheduling as an Intelligent System

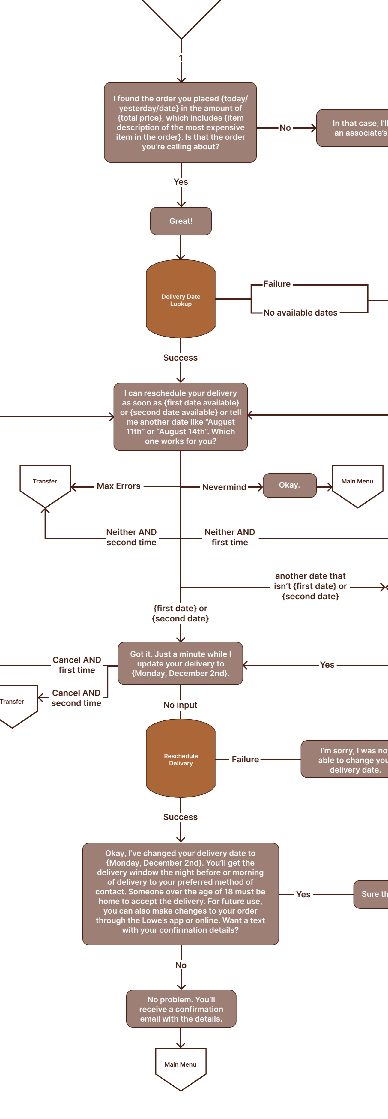
When I first looked at the delivery rescheduling experience, there wasn’t much of one — customers who needed to change their delivery date were funneled straight to an associate, not because the technology couldn’t handle it, but because the system had never been designed to try.

I led the evolution of that rules-based gap into an agentic AI capability grounded in real business logic, API orchestration, and dynamic dialogue — designing an experience that could navigate eligibility constraints while still feeling clear and human.

For the first time, customers were able to self-serve simple delivery changes at scale, moving containment from 0% to 10% post-launch and meaningfully reducing associate workload. While containment was ultimately capped by strict delivery eligibility rules rather than AI limitations, the launch proved the model — exposing structural constraints and illuminating a clear path toward expanding self-service in the post-purchase journey.

Timeline

1 Month

Ongoing - Analyzation & Optimization

Project Type

IVA - Intelligent Voice Agent

Roles

AI Product Designer & Prompt Experience Designer & Data Analyst

Customers often need to reschedule their delivery due to changing availability. Currently, this process requires associate assistance even for simple, eligible rescheduling opportunities. This contributes to higher call volumes, longer handle times, and increased customer wait times.

The Problem

100K - 120K monthly calls about rescheduling a delivery


Customers could wait 2 to 30 minutes on hold, sometimes with calls going unanswered

Program Pause & GenAI Transformation

Due to an unrelated upstream large bug and changing portfolio initiatives, the project was put on hold.

Eventually when the project started back up, the focus of the team changed to creating generative agentic experiences.

Moving to GenAI

Translated structured flows → Instruction-based system

  • Designed guardrails & eligibility logic within prompts

  • Leveraged prior API + business insights

  • Built reusable orchestration patterns


Shift: Deterministic → Dynamic Conversation

Results

  • 10% containment (Up from 0%)

  • Reduced associate handling for simple cases

  • Positive customer task completion


    But… High transfer rate due to eligibility rules.

Deep Dive Analysis

I conducted post-release analysis:

  • Reviewed recorded sessions

  • Leveraged internal analysis agent

  • Identified top transfer reasons

  • Compared AI limitations vs. associate actions


Key Insight: Associates could override eligibility rules we could not.

Strategic Insight

Core issue wasn’t AI quality.
It was business logic constraints:

  • Majority of deliveries were marked as ineligible

  • Automation ceiling was structurally limited

Next step direction:

  • Expand eligibility logic

  • Integrate override pathways

  • Proactive messaging for customers to call back after missed delivery