A picture of Kayla Orozco

Hi, I’m Kayla 👋

AI Product Designer crafting scalable conversational and generative AI systems — one conversation at a time.

I create empathetic, intuitive experiences across chat and voice interactions. My work bridges user needs & business goals — crafting conversations that feel natural, helpful, and human.

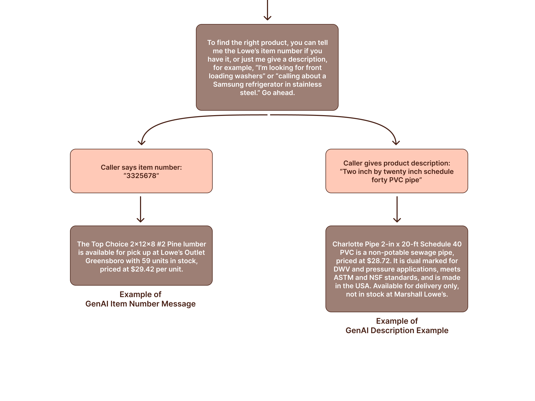
Product Availability Generative AI Enhancement

Thoughtful LLM integration, strategic design, and prompt engineering that transformed a legacy IVR experience into a smarter, revenue-driving system.

Intent Capture Optimization

Redesigned the intent capture based off of my knowledge of the functionality of the platform.

Screen Shot 2021-06-22 at 7.56.00 PM.png

Conversational AI in Education

Researched and found problem areas in education to create SMS chatbot assistant for post-secondary schools to increase enrollment.

knight-watch-hero.png

Knight Watch App

Mobile and smartwatch app that provides users a quick, silent way to alert authorities and loved ones in times of danger.