Intent Capture Optimization

After the design was flushed out with the client in the Collections Industry, I was placed on the project to build the application. Knowing the functionality of our platform, I saw that the portion of the design where the intent was captured could be improved.

Timeline

Ongoing - Agile

Project Type

Voice - Collections App

Roles

Conversation Designer & Builder

Before

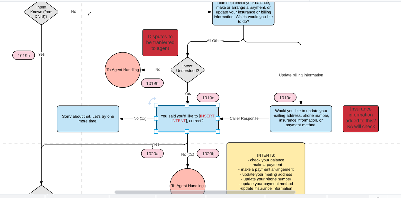
Originally, if the user’s intent wasn’t known, the bot would prompt them to say their intent.

If the user’s response was understood, they would either hear “You said you’d like to [Insert Intent], correct?” or “Would you like to update your mailing address, phone number, insurance information, or payment method?”

The original design did not utilize the NLU system that was a part of our platform, so I got to work to try and optimize the experience.

After

After redesigning, the caller’s response will process through the NLU system. The call will now be handled based on the confidence levels:

  1. Low: The caller would be transferred to an agent

  2. Ambiguous: An explicit confirmation of “You said you’d like to [ insert intent ], correct?

  3. High: An implicit confirmation of “Okay, let’s update your [ billing info parsed value ].”

Conclusion

With the redesigned intent capture:

  1. Natural conversation is part of the conversation on both the bot side and caller side

  2. The caller will not hear any unnecessary prompts

LET'S CONNECT